티스토리 뷰
반응형
개요
- 스프링스케줄러+shedLock 로 이중화 기능 구현하였으나 스케줄에 대한 설정을 위해 Quartz 로 변경
- 구현 목록
- DB Cluster 를 통한 이중화
- CronTrigger 생성,수정,일시정지,재기동
- 스케줄 변경 정보, 스케줄 수행 이력
- Job 실패시 기존 등록된 수행시간에 맞춰 지정된 횟수만큼 수행 (횟수 초과시 중지)
목차
공식 홈페이지 : http://www.quartz-scheduler.org/
Quartz란?
Job Scheduling 라이브러리 이며 자바로 개발되어 모든 자바 프로그램에서 사용 가능하고
간단한 interval형식이나 Cron 표현식 스케줄링 지원
- 장점
- DB 기반의 클러스터 기능 제공
- 시스템 Fail-over / Random 방식의 로드 분산처리 지원
- In-memory Job scheduler 제공
- 여러 기본 플러그인 제공
- ShutdownHookPlugin – JVM 종료 이벤트 캐치
- LoggingJobHistoryPlugin – Job 실행 로그 남기기
- 단점
- Random 방식 클러스터링 기능이라 완벽한 로드 분산 안됨
- 스케줄링 실행에 대한 히스토리 보관에 대한 개발 필요
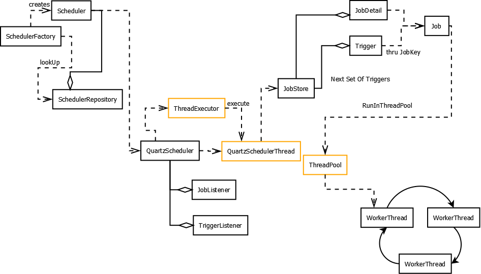
- Quartz 흐름

출처 : https://www.javarticles.com/2016/03/quartz-scheduler-model.html#prettyPhoto
개발환경
- Github : https://github.com/devHjlee/springboot-quartz
- Jdk : OpenJdk 1.8
- DB : Mysql 8.0
- spring boot : 2.7.6
- spring-boot-starter-data-jpa
- spring-boot-starter-quartz
- mysql-connector-j
용어정리
- Job
- 개발자는 수행해야 하는 실제 작업을 이 메서드에서 구현
- Job 인터페이스의 excute 메소드를 trigger 에 의해 실행
- Job excute vs QuartzJobBean executeInternal
- JobDetail
- Job 을 실행시키기 위한 정보를 담고 있는 객체
- Job 의 Name,Group JobDataMap 속성 등을 지정
- Trigger 가 Job 을 수행할 때 JobDetail 기반으로 스케줄링
- Trigger
- Job 을 실행시킬 스케줄링 조건 (반복 횟수, 시작시간) 등을 담고 있고 Scheduler 는 이 정보를 기반으로 Job 을 수행
- Trigger 와 Job 연관관계
- 1 = 1 : 하나의 Trigger 는 하나의 Job 을 반드시 지정
- N = 1 : 여러 Trigger 가 하나의 Job 을 지정하여 다양한 시간에 스케줄
- Trigger 종류
- SimpleTrigger
- CronTrigger
- JobStroe
- Job, Trigger에 대한 정보를 저장하는 방식 설정(Memory,DB)
- Listener
- JobListener : Job 실행 전후로 이벤트를 받을 수 있음
- TriggerListener : Trigger 실행 전후로 이벤트를 받을 수 있음
프로젝트구조

프로젝트내_주요_소스설명
QuartzConfig
@Configuration
public class QuartzConfig {
//...생략
@Bean
public SchedulerFactoryBean schedulerFactoryBean(ApplicationContext applicationContext) {
SchedulerFactoryBean schedulerFactoryBean = new SchedulerFactoryBean();
AutowiringSpringBeanJobFactory jobFactory = new AutowiringSpringBeanJobFactory();
jobFactory.setApplicationContext(applicationContext);
schedulerFactoryBean.setJobFactory(jobFactory);
schedulerFactoryBean.setApplicationContext(applicationContext);
Properties properties = new Properties();
properties.putAll(quartzProperties.getProperties());
schedulerFactoryBean.setGlobalTriggerListeners(triggersListener);
schedulerFactoryBean.setGlobalJobListeners(jobsListener);
schedulerFactoryBean.setOverwriteExistingJobs(true);
schedulerFactoryBean.setDataSource(dataSource);
schedulerFactoryBean.setQuartzProperties(properties);
schedulerFactoryBean.setWaitForJobsToCompleteOnShutdown(true);
return schedulerFactoryBean;
}
}
AutowiringSpringBeanJobFactory
public class AutowiringSpringBeanJobFactory extends SpringBeanJobFactory implements ApplicationContextAware {
private transient AutowireCapableBeanFactory beanFactory;
@Override
public void setApplicationContext(ApplicationContext applicationContext) throws BeansException {
beanFactory = applicationContext.getAutowireCapableBeanFactory();
}
@Override
protected Object createJobInstance(TriggerFiredBundle bundle) throws Exception {
final Object job = super.createJobInstance(bundle);
beanFactory.autowireBean(job);
return job;
}
}
- Quartz Job 에서 Spring bean 을 참조하기 위해 설정추가
quartz.properteis
#Quartz
spring.quartz.scheduler-name=QuartzScheduler
spring.quartz.properties.org.quartz.scheduler.instanceId=AUTO
spring.quartz.properties.org.quartz.threadPool.threadCount=20
spring.quartz.properties.org.quartz.threadPool.threadNamePrefix=QuartzScheduler
spring.quartz.properties.org.quartz.jobStore.tablePrefix=QRTZ_
spring.quartz.properties.org.quartz.jobStore.isClustered=true
spring.quartz.properties.org.quartz.jobStore.class=org.springframework.scheduling.quartz.LocalDataSourceJobStore
#spring.quartz.properties.org.quartz.jobStore.class=org.quartz.impl.jdbcjobstore.JobStoreTX
#spring.quartz.properties.org.quartz.jobStore.class=org.quartz.impl.jdbcjobstore.JobStoreCMT
spring.quartz.properties.org.quartz.jobStore.driverDelegateClass=org.quartz.impl.jdbcjobstore.StdJDBCDelegate
spring.quartz.properties.org.quartz.jobStore.useProperties=true
spring.quartz.properties.org.quartz.jobStore.misfireThreshold=60000
- jobStore.class
- JobStoreTX : 트랜잭션을 제어하고 싶은 경우나, 서버 환경 없이 어플리케이션을 운영하려 할 때 사용된다.
- JobStoreCMT : 어플리케이션 서버 환경 내에서 어플리케이션이 운영되며 컨테이너가 트랜잭션을 관리하도록 하고 싶은 경우 사용된다.
- LocalDataSourceJobStore : JobStoreTX 사용시 dataSource null 오류 , 스프링에서 대체됨
- DB Cluster 확인

JobListener
@Component
@RequiredArgsConstructor
public class JobsListener implements JobListener {
private final QuartzBatchLogService quartzBatchLogService;
@Override
public String getName() {
return "globalJob";
}
/**
* Job 수행 전
* @param context
*/
@Override
public void jobToBeExecuted(JobExecutionContext context) {
JobKey jobKey = context.getJobDetail().getKey();
log.info("jobToBeExecuted :: jobKey : {}", jobKey);
}
/**
* Job 중단된 상태
* @param context
*/
@Override
public void jobExecutionVetoed(JobExecutionContext context) {
JobKey jobKey = context.getJobDetail().getKey();
log.info("jobExecutionVetoed :: jobKey : {}", jobKey);
}
/**
* Job 수행 완료 후
* retry N : Job Exception 발생 시 해당 Trigger,Job Pause
* retry Y : Job Exception 발생 시 등록된 기존 Cron Expression 시간에 맞춰 재시도 / 총 3번 실패 시 해당 Trigger 중지
* @param context
* @param jobException
*/
@Override
public void jobWasExecuted(JobExecutionContext context, JobExecutionException jobException) {
final int maxCnt = 3;
int failCnt = context.getTrigger().getJobDataMap().getIntValue("failCnt");
String stop = (String) context.getTrigger().getJobDataMap().get("stop");
String retry = (String) context.getTrigger().getJobDataMap().get("retry");
String schedName = "";
JobKey jobKey = context.getJobDetail().getKey();
JobDataMap jobDataMap = context.getTrigger().getJobDataMap();
log.info("jobWasExecuted :: jobKey : {}", jobKey);
try {
schedName = context.getScheduler().getSchedulerName();
if(jobException != null){
log.debug("Exception : {}",jobException.getMessage());
if("N".equals(retry)){
//context.getScheduler().pauseJob(jobKey);
jobException.setUnscheduleAllTriggers(true);
}else {
++failCnt;
if (maxCnt == failCnt) {
jobDataMap.put("stop", "Y");
} else {
jobDataMap.put("failCnt", String.valueOf(failCnt));
}
if (("N").equals(stop)) {
CronTrigger cronTrigger = (CronTrigger) context.getTrigger();
Trigger newTrigger = TriggerBuilder
.newTrigger()
.startAt(new Date(System.currentTimeMillis() + 60000)) //reschedule 진행시 즉시 수행되는것을 방지하기 위해
.withIdentity(context.getTrigger().getKey())
//.withSchedule(CronScheduleBuilder.cronSchedule("*****"))
.withSchedule(cronTrigger.getScheduleBuilder())
.usingJobData(jobDataMap) // 실패 횟수,정지여부를 Trigger JobDataMap에 추가
.build();
context.getScheduler().rescheduleJob(context.getTrigger().getKey(), newTrigger);
//정해진 시간이 아닌 즉시 실행을 위해서는 RefireImmediately 사용 필요
//jobException.setRefireImmediately(true);
} else {
//해당 Trigger 중지
jobException.setUnscheduleAllTriggers(true);
//context.getScheduler().pauseJob(jobKey);
}
}
//실패 관련 로직(알림,Email)
log.info("notified :: context : {}", context);
}
} catch (SchedulerException e) {
e.printStackTrace();
}
QuartzBatchLogDto quartzBatchLogDto = QuartzBatchLogDto
.builder()
.schedName(schedName)
.jobName(jobKey.getName())
.jobGroup(jobKey.getGroup())
.triggerName(context.getTrigger().getKey().getName())
.triggerGroup(context.getTrigger().getKey().getGroup())
.startTime(context.getFireTime())
.endTime(new Date(context.getFireTime().getTime() + context.getJobRunTime()))
.result(jobException != null ?"N":"Y")
.exceptionMessage(jobException != null ? jobException.getMessage():"")
.build();
quartzBatchLogService.save(quartzBatchLogDto);
}
}
- jobWasExecuted : Job Exception 발생 시 Cron에 맞춰 재수행을 위해 기능 추가
- Trigger 등록시 JobDataMap 에 재수행(retry),정지(stop),실패횟수(failcnt) 추가
- Job에서 Exception 발생시 retry 값의 따라 즉시정지 / 재수행 결정
- jobException.setRefireImmediately(true) 로 진행시 Cron에 맞춘 수행이 아닌 즉시수행
TriggerListener
@Component
public class TriggersListener implements TriggerListener {
//...생략
@Override //Trigger 실행시, 리스너중 가장 먼저 실행됨
public void triggerFired(Trigger trigger, JobExecutionContext context) {}
@Override //Trigger 중단 여부를 확인하는 메소드
public boolean vetoJobExecution(Trigger trigger, JobExecutionContext context) {return false;}
@Override
public void triggerMisfired(Trigger trigger) {}
@Override //Trigger 수행 완료 후 실행
public void triggerComplete(Trigger trigger, JobExecutionContext context,
Trigger.CompletedExecutionInstruction triggerInstructionCode) {}
}
QuartzUtils
public class QuartzUtils {
private QuartzUtils() {
}
/**
* Job 생성
* @param jobRequest - Quartz Job 정보
* @param jobClass - Job 생성할 Class
* @param context - ApplicationContext
* @return JobDetail
*/
public static JobDetail createJob(JobRequest jobRequest, Class<? extends Job> jobClass, ApplicationContext context) {
JobDetailFactoryBean factoryBean = new JobDetailFactoryBean();
factoryBean.setJobClass(jobClass);
factoryBean.setDurability(false);
factoryBean.setApplicationContext(context);
factoryBean.setName(jobRequest.getJobName());
factoryBean.setGroup(jobRequest.getJobGroup());
factoryBean.setDescription(jobRequest.getDesc());
if (jobRequest.getJobDataMap() != null) {
factoryBean.setJobDataMap(jobRequest.getJobDataMap());
}
factoryBean.afterPropertiesSet();
return factoryBean.getObject();
}
/**
* Trigger 생성(Cron,Simple)
* @param jobRequest - Quartz Job 정보
* @return Trigger
*/
public static Trigger createTrigger(JobRequest jobRequest) {
String cronExpression = jobRequest.getCronExpression();
if (!isValidExpression(cronExpression)) {
throw new IllegalArgumentException("Provided expression " + cronExpression + " is not a valid cron expression");
} else {
return createCronTrigger(jobRequest);
}
}
/**
* CronTrigger 생성
* @param jobRequest - Quartz Job 정보
* @return Trigger
*/
private static Trigger createCronTrigger(JobRequest jobRequest) {
CronTriggerFactoryBean factoryBean = new CronTriggerFactoryBean();
JobDataMap jobDataMap = new JobDataMap();
jobDataMap.put("failCnt","0");
jobDataMap.put("stop","N");
jobDataMap.put("retry",jobRequest.getRetry());
factoryBean.setName(jobRequest.getJobName().concat("Trigger"));
factoryBean.setGroup(jobRequest.getJobGroup());
factoryBean.setCronExpression(jobRequest.getCronExpression());
factoryBean.setMisfireInstruction(SimpleTrigger.MISFIRE_INSTRUCTION_FIRE_NOW);
factoryBean.setJobDataMap(jobDataMap);
try {
factoryBean.afterPropertiesSet();
} catch (ParseException e) {
e.printStackTrace();
}
return factoryBean.getObject();
}
/**
* SimpleTrigger 생성
* @param jobRequest - Quartz Job 정보
* @return Trigger
*/
private static Trigger createSimpleTrigger(JobRequest jobRequest) {
SimpleTriggerFactoryBean factoryBean = new SimpleTriggerFactoryBean();
factoryBean.setName(jobRequest.getJobName());
factoryBean.setGroup(jobRequest.getJobGroup());
factoryBean.setStartTime(Date.from(jobRequest.getStartDateAt().atZone(ZoneId.systemDefault()).toInstant()));
factoryBean.setMisfireInstruction(SimpleTrigger.MISFIRE_INSTRUCTION_FIRE_NOW);
factoryBean.setRepeatInterval(jobRequest.getRepeatIntervalInSeconds() * 1000); //ms 단위임
factoryBean.setRepeatCount(jobRequest.getRepeatCount());
factoryBean.afterPropertiesSet();
return factoryBean.getObject();
}
}
QuartzService
- 등록,수정,삭제,일시정지,재시작
TestCronJob1~4
- TestCronJob1 : 단순 Job Test용
- TestCronJob2 : @DisallowConcurrentExecution 을 통해 동기화 보장 테스트용 스케줄은 10초단위로 돌면서 쓰레드슬립을 15초로 설정
- @DisallowConcurrentExecution 옵션 사용


- @DisallowConcurrentExecution 옵션 주석처리


- TestCronJob3 : interrupt 구현
- TestCronJob4 : Exception 발생 시 Jobslitener jobWasExecuted 메소드에서 재시도를 위한 Test용
반응형
'Spring' 카테고리의 다른 글
| JPA Batch JDBC Batch (0) | 2023.03.03 |
|---|---|
| JPA+QueryDsl 게시판 CRUD 구현(1) (0) | 2023.02.15 |
| Spring Boot zip END header not found (0) | 2022.11.02 |
| Spring Boot Connection Pool 설정 (0) | 2022.11.01 |
| Spring boot + JPA (1) (0) | 2022.09.26 |
반응형
공지사항
최근에 올라온 글
최근에 달린 댓글
- Total
- Today
- Yesterday
링크
TAG
- Enum equals
- SpringBatch 5.1.1
- cursor ai crud
- tomcat gzip
- kafka srping event
- spring security
- custom Item writer
- quartz spring batch
- 배치 관리 ui
- no `meta.properties` found in
- spring boot jpa
- JdbcBatchItem
- kafka oubox
- quartz 실무 적용
- 스케줄링 시스템
- cursor ai 프로젝트
- cursorAI
- 배치 모니터링
- spring boot jpa crud
- cursor ai
- oubox pattern
- actuator prometheus grafana
- Enum ==
- kafka redis
- Spring boot Actuator
- Enum Equals ==
- cursor ai 프롬프트
- 잡 스케줄링
- Spring Actuator
- CompositeItemWriter
| 일 | 월 | 화 | 수 | 목 | 금 | 토 |
|---|---|---|---|---|---|---|
| 1 | 2 | 3 | 4 | 5 | 6 | 7 |
| 8 | 9 | 10 | 11 | 12 | 13 | 14 |
| 15 | 16 | 17 | 18 | 19 | 20 | 21 |
| 22 | 23 | 24 | 25 | 26 | 27 | 28 |
| 29 | 30 | 31 |
글 보관함
